INBUILD試験におけるオフェブの呼吸器症状に対する影響(静止画)
サイトへ公開:2024年12月19日 (木)
クイックリンク
ご監修:井上 義一先生(大阪府結核予防会 大阪複十字病院 顧問/独立行政法人 国立病院機構 近畿中央呼吸器センター 客員研究員)
進行性線維化を伴う間質性肺疾患(PF-ILD)※1患者さんを対象に行われたオフェブの国際共同第Ⅲ相試験INBUILD試験では、呼吸機能低下の抑制効果だけでなく呼吸器症状に対する影響も検討されています。
今回は、INBUILD試験におけるオフェブの呼吸器症状に対する影響について紹介します。
※1 本コンテンツでご紹介する結果が掲載された文献のうち、Wijsenbeek M., Inoue Y. et al.: Eur Respir J.
2024;63(2):2300752.では、進行性肺線維症(PPF)の呼称が使用されています。本文献においてもINBUILD試験の
PF-ILDの定義を満たす患者さんが対象となっているため、本コンテンツではPF-ILDの呼称を使用します。
国際共同第Ⅲ相試験 INBUILD試験
試験概要
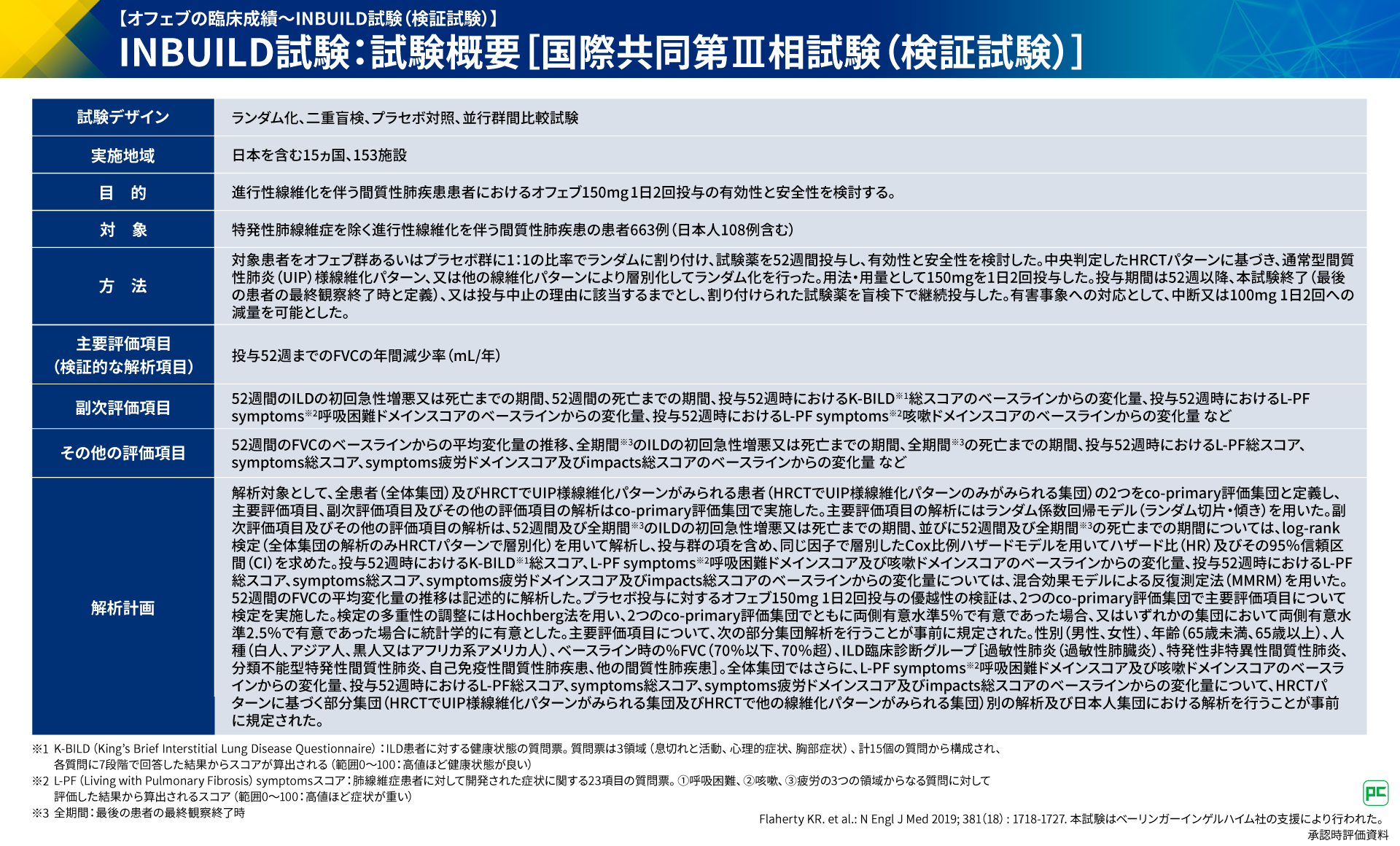
INBUILD試験の試験概要をお示しします(図1)。
図1

本試験は、特発性肺線維症(IPF)以外の間質性肺疾患(ILD)と診断され、スクリーニング前の24ヵ月以内に医師により適切と考えられた疾患管理を行ったにもかかわらず、図2に示すiからivのILDの進行性の基準のいずれかを満たす患者さん663例を対象に行われました。スクリーニングされた患者さんは、オフェブ群あるいはプラセボ群にランダムに1:1で割り付けられました(図2)。
図2

オフェブの呼吸機能低下抑制効果
主要評価項目である投与52週までのFVCの年間減少率は、オフェブ群-80.8mL/年及びプラセボ群-187.8mL/年であり、オフェブ群はプラセボ群に対して呼吸機能の低下を有意に抑制することが検証されました(図3左)。
また、52週までのFVCのベースラインからの変化量は、右側の図のように推移しました(図3右)。
図3

オフェブの呼吸器症状に対する影響
INBUILD試験では、オフェブの呼吸器症状に対する影響について、L-PFスコアを用いて検討されました。L-PFスコアは、肺線維症患者さんにおける症状に関する評価指標であり、symptomsとimpactsという2つのモジュールからなる44項目の質問で構成されます。なお、symptomsモジュールは、呼吸困難、咳嗽、疲労の3つのドメインで構成されています。symptoms及びimpactsスコアからL-PF総スコアが計算されます。
総スコア及びドメインスコアの範囲は0~100であり、スコアが高値であるほど、症状が重いことを示します(図4)。
L-PF:Living with Pulmonary Fibrosis
図4

ベースライン時のL-PFスコアをお示しします。(図5)。
図5

INBUILD試験全体集団における投与52週時のL-PFスコアのベースラインからの変化量について、総スコア、symptomsモジュール総スコア、impactsモジュール総スコア、呼吸困難、咳嗽、疲労の3つのドメインスコアのいずれも、オフェブ群でプラセボ群に対し変化量に有意差が認められました。symptoms咳嗽ドメインスコアについては、オフェブ群で減少が認められました(図6)。
図6

HRCTにおいてUIP様線維化パターンがみられる集団においても、総スコア、symptoms総スコア、impacts総スコア、呼吸困難、咳嗽、疲労の3つのドメインスコアのいずれも、オフェブ群でプラセボ群に対し変化量に有意差が認められました。symptoms咳嗽ドメインスコアについては、オフェブ群で減少が認められました(図7)。
図7

本試験では、日本人全体集団及びUIP様線維化パターンがみられる日本人集団においてもL-PFスコアの解析が行われました。
日本人全体集団及びUIP様線維化パターンがみられる日本人集団におけるオフェブ群、プラセボ群のベースライン時のL-PFスコアは図8のとおりです。
図8

図9に、日本人全体集団における投与52週時のL-PFスコアのベースラインからの変化量をお示しします。日本人全体集団においても、INBUILD試験全体集団と同様に、オフェブ群でsymptoms咳嗽ドメインスコアの減少が認められました(図9)。
図9

UIP様線維化パターンがみられる日本人集団においても、オフェブ群でsymptoms咳嗽ドメインスコアの減少が認められました(図10)。
図10

以上の結果から、INBUILD試験のPF-ILDの基準を満たす患者さんに対しオフェブによる治療介入を行うことは、呼吸困難や咳嗽といった呼吸器症状の悪化抑制につながると考えられます。
オフェブの安全性
INBUILD試験の全期間における有害事象は、オフェブ群で326例(98.2%)、プラセボ群で308例(93.1%)に認められました。オフェブ群における重篤な有害事象として主なものは肺炎24例、間質性肺疾患19例、急性呼吸不全16例などでした。オフェブ群において投与中止に至った有害事象は下痢21例、ALT増加6例、薬物性肝障害5例などであり、死亡に至った有害事象は、急性呼吸不全4例、呼吸不全3例などでした(図11)。
図11

主な有害事象は、発現頻度が高い順にオフェブ群で下痢240例(72.3%)、悪心100例(30.1%)、嘔吐64例(19.3%)など、プラセボ群で下痢85例(25.7%)、気管支炎64例(19.3%)、呼吸困難57例(17.2%)などでした(図12)。
図12

続いて、投与52週までの下痢、嘔吐、悪心、肝酵素上昇の有害事象の重症度をお示しします。オフェブ群において、下痢は、有害事象共通用語規準を用いた評価ではGrade 1が66.5%、Grade 2が23.1%、Grade 3が10.4%でした。嘔吐と悪心、肝酵素上昇は有害事象の重症度の判定基準を用いて評価しています。嘔吐は軽度が78.7%、中等度が21.3%、悪心は軽度が80.2%、中等度が19.8%でした。肝酵素上昇は軽度が69.7%、中等度が27.6%、高度が2.6%でした(図13)。
図13

下痢、嘔吐・悪心、肝酵素上昇に対する対処法
オフェブ投与時に下痢、肝機能障害、悪心・嘔吐が認められた場合の対処法はそれぞれ次のとおりです。
下痢
オフェブの投与に伴う下痢に対しては、通常、初回発現時にできるだけ速やかにロペラミドなどの止瀉剤による対症療法を行ってください。
適切な対症療法にもかかわらず、下痢が継続する場合には、本剤の減量・中断又は投与中止を考慮してください。対症療法にもかかわらず持続するような高度の下痢の場合は、本剤による治療を中止し、再投与は行わないでください(図14)。
図14

悪心・嘔吐
悪心・嘔吐に対しては、標準的な対症療法を行ってください。適切な対症療法にもかかわらず、悪心・嘔吐が継続する場合には、本剤の減量又は中断を検討してください。高度の症状が継続する場合は、本剤の投与を中止してください(図15)。
図15

肝機能障害
オフェブの投与に伴い、AST、ALTが基準値上限の3倍を超えた場合は、本剤を減量又は中断し、患者さんの状態を十分に観察してください。黄疸などの肝機能障害の徴候や症状が認められた場合には、本剤の投与を中止し、再投与は行わないでください(図16)。
図16

副作用・有害事象への対処については、電子添文もあわせて確認するようにしてください。
日常診療における呼吸器症状の確認
ここまで、INBUILD試験の呼吸器症状に対する影響を中心にご紹介しました。
オフェブによる治療介入の判断やILDの進行状況の確認においては、日常診療において咳や息切れといった呼吸器症状を確認し、経時的な変化を測定することが重要です。
INBUILD試験では、symptomsとimpactsという2つのモジュールからなる44項目の質問で構成されるL-PFによって呼吸器症状の評価が行われましたが、PF-ILDの代表的な疾患であるIPFで使用されることが多いそのほかの患者報告アウトカムであるSGRQやCAT、K-BILDなども呼吸器症状の評価指標として活用できます(図17)。なお、CAT以外の評価指標については、使用に際して著作権者の許可が必要となります。
図17

ご施設の状況に応じて用いる評価指標をご選択いただき、同じ評価指標を一貫して用いるようにしてください。
SGRQ:St. George’s Respiratory Questionnaire
CAT:COPD Assessment Test(COPDアセスメントテスト)
K-BILD:King’s Brief Interstitial Lung Disease
まとめ
INBUILD試験の結果から、PF-ILDの基準を満たす患者さんに対しオフェブによる治療介入を行うことは、咳や息切れといった呼吸器症状の悪化抑制につながると考えられます。
オフェブによる治療介入の判断やILDの進行状況の確認においては、日常診療において一貫して同じ評価指標によって咳や息切れといった呼吸器症状を確認し、経時的な変化を測定することが重要です。
今回ご紹介した内容を、PF-ILD患者さんのご診療にお役立ていただけますと幸いです。
その他の関連情報
特発性肺線維症および進行性肺線維症 国際診療ガイドライン2022(静止画)
日本ベーリンガーインゲルハイム
メディカルチャット 利用規約
当社の「日本ベーリンガーインゲルハイム メディカルチャット」(以下「本サービス」といいます)のご利用に際しては、本利用規約が適用されますので、必ず以下の記載事項をご確認下さい。
利用規約
- 本サービスは、当社所定のウェブページから文字によりお問い合わせいただくことにより、当社医薬品等に関する一般的な情報を、人工知能あるいは当社担当者により、文字及び図表により回答するサービスです(以下、人工知能による回答サービスを「AIチャット」、当社担当者による回答サービスを「有人チャット」といいます。)。ただし、AIチャットによる回答を原則とし、有人チャットは、AIチャットでの回答に対し、有人チャットでの回答も希望された場合に、提供させていただきます。
- 本サービスをご利用いただくことができるのは、当社医薬品等を扱いかつ国内に在住する医療関係者の方に限られます。当該医療関係者以外の方は、ご利用いただくことができません。
- 本利用規約に同意いただけない場合、本サービスを利用いただくことができません。本利用規約を最後までお読みいただき、「同意して利用する」ボタンを押した上で、本サービスをご利用下さい。
- 本サービスは、当社医薬品等に関する一般的なお問い合わせに対して回答するものとし、次の各号に掲げるお問い合わせについては、回答しないものとします。
- 当社医薬品等と関係のないお問い合わせ、または本サービスの回答範囲を逸脱したお問い合わせ
- 具体的な症状や治療方法に関するお問合せ
- 当社に適用される法令、ガイドラインまたは行政上の指導、当社自主規制その他当社が遵守すべきルールにより回答できないお問い合わせ
- 文字化け等により入力内容が判断できないお問い合わせ
- 前各号に掲げるほか、本サービスにより、適切な回答をすることができないと当社が判断した事項に関するお問い合わせ
- 本サービスは、日本語のみに対応しています。
- 本サービスは、当社医薬品の副作用、不具合及び有害事象の報告を受け付けていません。
- お問い合わせの内容によっては、本サービスでは十分に回答できない場合もございます。予めご了承下さい。
- 本サービスの利用可能時間は、以下のとおりです。
- AIチャット
24時間365日 - 有人チャット
平日9:00~17:00
- AIチャット
- 前項に関わらず、メンテナンス及び障害等のため一時的に本サービスを中断する場合がございます。
本サービスのご利用の際には、原則として、個人情報(お名前、ご住所、電話番号、メールアドレス等)を入力しないようお願いします。ただし、AIチャット及び有人チャットを問わず、当社医薬品の適用外使用に関するお問い合わせについては、コンプライアンス上の理由により、当社より、氏名及び施設名の入力を求める場合がございます。この場合には、当社プライバシーポリシーの内容を確認いただき、同意いただける場合に限り、入力して下さい(プライバシーポリシーについては「VIII 利用規約、プライバシーポリシー」に記載のURLからアクセス下さい)。その他の場合に、当社より個人情報の入力を求めることは一切ございません。
- 当社医薬品のご使用にあたっては、最新の添付文書等をご確認下さい。
- 当社は、本サービスまたは本サービスにより提供される情報の利用に際し生じた結果については、一切責任を負いません。
本サービスの利用にあたり、以下の各号の行為を禁止します。
- 本サービスにより提供される情報を複製、複写、転載、改変等する行為
- 第三者または当社の知的財産権その他の権利を侵害する行為
- 第三者または当社を誹謗中傷し、または名誉・信用を毀損する行為
- 本サービスの利用による営利目的の行為
- 本サービスの運営又は他の利用者による本サービスの利用の妨げとなる行為
- 前各号のほか、当社が不適当であると判断する行為
当社は、いつでも本サービスの提供を終了、またはその内容を変更することができるものとします。
本サービスの利用に関しては、以下の利用規約及びプライバシーポリシーが併せて適用されますので、ご確認下さい。